La explotación del sistema se desarrolla en perfecta coordinación con la CHE. Esta colaboración es mucho más estrecha, cuando la falta de regulación y falta de capacidad de tramos de canales, tiene que ser paliada con una anticipación a previsibles "periodos de cupo" o racionamiento entre los actuales usuarios, con normativas específicas para mejorar el reparto de caudales, estudiadas por la Comisión del Uso de las Aguas.
El complejo entramado de embalses y canales de los cuales se beneficia Riegos del Alto Aragón, obedecen a un modelo hidráulico cuya correcta gestión permite, en un Sistema en constante expansión optimizar los recursos embalsados para que lleguen a cubrir las expectativas de los usuarios.
Su configuración determina el abastecimiento de los distintos usuarios y el potencial de crecimiento económico de los distintos sectores. Sin ir más lejos la adopción de la tipología de cultivo a desarrollar por una explotación estará condicionada por las posibilidades suministro a través de una determinada infraestructura de transporte, los tiempos de transito del agua por dicha infraestructuras y su capacidad de transporte.
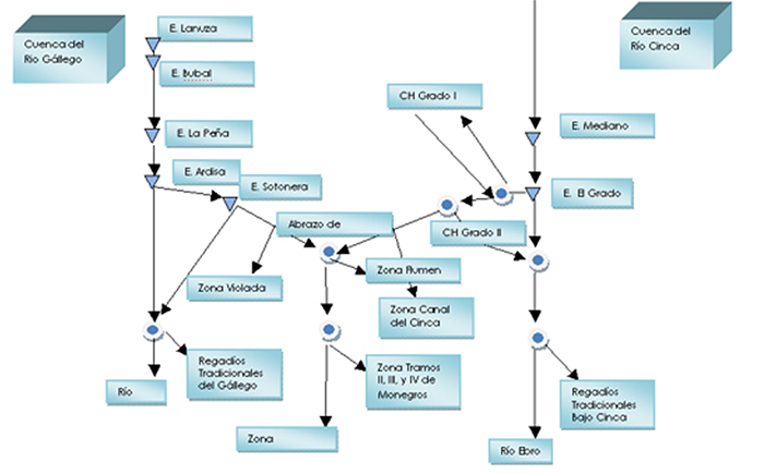
El caudal almacenado en los embalses no solo se utiliza para atender las demandas de Riegos del Alto Aragón, si no para atender otras demandas como son los caudales mínimos medioambientales y los denominados regadíos tradicionales (antiguos regadíos ubicados en las márgenes de los ríos Gállego y Cinca).
El embalse de la Peña se utiliza única y exclusivamente para atender las demandas del riego del Bajo Gállego.
Los embalses de Bubal y Lanuza puede considerarse que el 50% de su regulación se utiliza para atender las demandas del Riegos del Alto Aragón y el 50% restante para atender las demandas de los regadíos tradicionales del bajo Gállego.
El embalse de La Sotonera se encuentra en derivación y no en el eje del río Gállego. Por ello es imposible regular avenidas y se produce una reducción del volumen útil de dicho embalse.
Por ello, y por la larga demora en el tiempo para su finalización, el modelo hidráulico de Riegos del Alto Aragón cuenta con múltiples condicionantes y estrangulamientos.

